The results of studies revealed in this paper indicate that advanced paternal age increases the risk of autism spectrum disorder (ASD) in children, potentially due to sperm epigenetic changes.
Aging-US Research
As we age, every tissue in the body undergoes gradual molecular changes. A long-standing question in aging research is whether these changes follow common patterns across tissues or whether each tissue ages on its own.
Although transcriptomic changes are known to occur with age, the extent to which these are conserved across tissues is unclear. Previous studies have identified little conservation in age-modulated genes in different tissues. Here, we sought to identify common transcriptional changes with age in humans (aged 20 to 70) across tissues using differential network analysis, assuming that differential expression analysis alone cannot detect all changes in the transcriptional landscape that occur in tissues with age.
Treating aggressive cancers that do not respond to standard therapies remains one of the most significant challenges in oncology. Among these are basal-like breast cancers (BLBC), which lack hormone receptors and HER2 amplification. This makes them unsuitable for many existing targeted treatments. As a result, therapeutic options are limited, and patient outcomes are often poor.
The paper featured on the cover of this issue of Aging-US, published on October 30, 2025, entitled “SAMP-Score: a morphology-based machine learning classification method for screening pro-senescence compounds in p16-positive cancer cells,” represents an important methodological and conceptual advance at the interface of senescence biology, imaging and drug discovery.
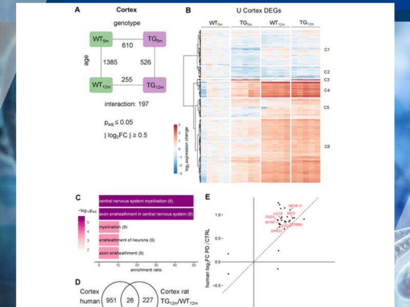
Synucleinopathies are a group of age-related neurological disorders, including Parkinson’s disease, dementia with Lewy bodies, and multiple system atrophy. Most individuals are not diagnosed until these diseases have significantly progressed, as early symptoms, such as a reduced sense of smell, subtle cognitive or motor changes are too vague to serve as reliable indicators.
Synucleinopathies are age-dependent neurodegenerative diseases characterized by alpha-synuclein accumulation with distinct vulnerabilities across brain regions. Understanding early disease stages is essential to uncover initial molecular changes that might enable earlier diagnosis and causal therapy.
As people age, it is common to experience some memory lapses or slower thinking. Although this is often a normal part of aging, it can still affect a person’s quality of life. Scientists have been investigating ways to slow or prevent cognitive decline, and growing evidence points to the potential role of social interaction.
As life expectancy increases, there is growing interest not only in extending lifespan but also in improving the quality of those additional years. To address the physical and cognitive decline that often accompanies aging, researchers have explored a variety of strategies.
Idiopathic Pulmonary Fibrosis (IPF) is a progressive lung disease that primarily affects people over the age of 60. It causes scarring in the lung tissue, which gradually reduces lung capacity and makes breathing difficult. Despite years of research, the exact causes of IPF remain largely unknown, and current treatments mainly aim to slow its progression rather than reverse or cure the disease.
