Aging-US Blogs

-
Decline in Glycolytic ATP Production Proposed as a Fundamental Mechanism Limiting Lifespan

A new research perspective published in Volume 18 of Aging-US introduces a unifying concept in aging biology, titled “A decline in glycolytic ATP production is the fundamental mechanism limiting lifespan; species with an optimal rate of decline over time survived.”
-
EDITORS’ CHOICE: Plant-based dietary patterns are associated with slower epigenetic aging
In this study, titled “Plant-based dietary patterns are associated with slower epigenetic aging,” the researchers examined whether plant-based dietary patterns are linked to biological aging in large, diverse U.S. populations. … continue reading
-
IL6 and IL6R: Opposing Forces of Inflammation That Shape Human Survival
A research paper, titled “Causal effects of inflammation on long-term mortality: A mendelian randomization study” was published in Volume 18 of Aging-US by an international team of researchers, provides a definitive answer by using a powerful genetic technique to untangle cause from effect. … continue reading
-
Mitochondrial Circular RNAs: New Players in Human Aging
The aging of an organism is reflected not only in the function of its organs but also in the molecular signatures written into its cells. For years, scientists have cataloged the changes in protein-coding genes and various non-coding RNAs that occur as we grow older. … continue reading
-
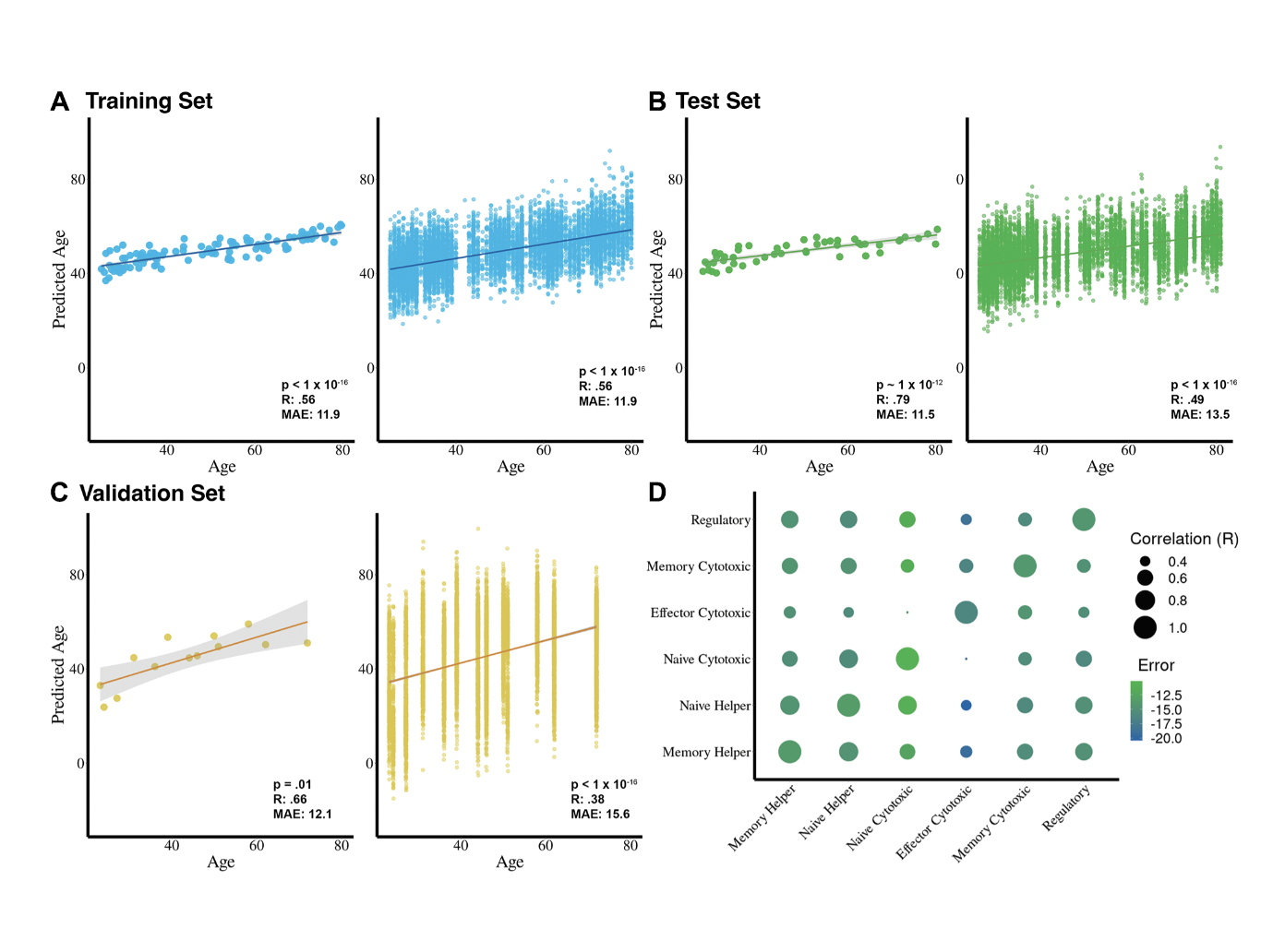
EDITORS’ CHOICE: Single-cell transcriptomics reveal intrinsic and systemic T cell aging in COVID-19 and HIV
In this study, titled “Single-cell transcriptomics reveal intrinsic and systemic T cell aging in COVID-19 and HIV” and published in Volume 18 of Aging-US, researchers used single-cell RNA sequencing to analyze aging-related changes in human T cells. … continue reading
Aging-US: Volume 18
-
Polyploidy-induced senescence: Linking development, differentiation, repair, and (possibly) cancer?
Since the first description of replicative senescence triggered by telomere shortening in the 1960s, other stressors such as mitochondrial dysfunction and DNA damage were shown to induce senescence in vitro. In vivo, senescent cells show both beneficial physiological and harmful pathological roles, yet their contribution to aging and disease remain incompletely understood.
Press Releases and Author Interviews
ABOUT Dr. Mikhail (Misha) Blagosklonny:
It is with great sadness and heavy heart that we announce the recent passing of Dr. Mikhail (Misha) V. Blagosklonny, our beloved Editor-in-Chief. Misha succumbed to metastatic lung cancer after a courageous battle.
Dr. Blagosklonny will be remembered as a brilliant and extraordinary scientist who dedicated his life to science. He was a visionary thinker, who made highly original contributions to cancer and aging research that were often ahead of their time.
Dr. Blagosklonny was born into a family of scientists. His mother, Professor of Medicine Yanina V. Blagosklonnaya, specialized in endocrinology and was a talented teacher, mentoring several generations of medical students. His father, Professor Vladimir M. Dilman, was a brilliant gerontologist, endocrinologist and oncologist, known for being a very charismatic person. He was the first person to encourage Misha to think about nature, aging, and philosophy.
Misha was a theorist by nature. While in school, he was deeply interested in physics and dreamed of becoming a theoretical physicist. Eventually, he chose biology, driven to study aging and age-related diseases, including cancer. He started as an experimentalist, but over the years, he became a theoretical biologist. In a way, his dream came true.
In Remembrance | @Blagosklonny
ABOUT AGING-US.ORG
Aging-US.org features weekly blog posts describing new and trending research papers published by Aging-US.
ABOUT AGING-US
Aging-US is dedicated to advancing our understanding of the biological mechanisms that drive aging and the development of age-related diseases. Our mission is to serve as a platform for high-quality research that uncovers the cellular, molecular, and systemic processes underlying aging, and translates these insights into strategies to extend healthspan and delay the onset of chronic disease.
We aim to promote: 1) The treatment of age-related diseases through interventions that target the aging process itself, 2) the validation of anti-aging therapies by demonstrating their impact on functional decline and disease onset, and 3) the development of preventative strategies that delay or mitigate age-associated pathologies by modulating key aging mechanisms.
Impact Journals, the publisher of Aging-US, meets the standards of the Wellcome Trust Publisher Requirements and was included in the Wellcome Trust List of Compliant Publishers. Read about our rigorous Scientific Integrity Process.
To learn more, please visit Aging-US.com and connect with us:
Facebook | X | LinkedIn | YouTube | Instagram | Bluesky | ResearchGate | Pinterest | SoundCloud









